摘要:数十年来,人权倡导者越来越多地参与到经济政策的制定之中,且愈发关注若以人权为基础的经济将会呈现出何种面貌。本文展示了一项研究,其旨在探究是否有可能阐释一种人权经济学的概念,以及其主要特征又会是什么。本文揭示了生态学、女性主义以及其他经济学分支所揭示并成功融入经济思想和政策体系的要素。基于此逻辑,本文分析了关键的人权原则,以探明这些原则能否在经济学中得到表达。在得出肯定结论之后,本文认为,人权经济学可被视为经济学的一个独立且互补的分支,尽管尚需开展进一步的研究来细化如何能够做到这一点。最后,本文提出一些可采取的步骤,以便能够引发更符合人权的经济思想与实践,若基于人权对主流经济学所依赖的假设提出质疑的话,则可能引发潜在的变革性影响。
关键词:经济正义;问责制;非歧视;以证据为基础的政策;公共事务的参与
作者简介:[瑞士]卡罗琳·多曼(Caroline Dommen),女,国际可持续发展研究所。
译者信息:张伟,男,中国政法大学国际教育学院;汪珈同,女,吉林省高级人民法院。
引言
数十年来,人权倡导者越来越多地参与到经济政策的制定当中。这项工作往往是零打碎敲的,仅是对那些从人权视角来看被视为有害事件或政策(诸如国际贸易自由化、全球金融危机或紧缩政策)的回应。然而,近年来,人权倡导者更广泛地关注经济学领域,通过采取积极主动的立场,探索将经济思想与政策建立于人权基础上的意义。相关工作将人权视为制定经济政策的指南,审计宏观经济政策的标准,或作为传达“经济正义”观念的基础。
人权经济学更进一步,探索如何将人权原则嵌入经济学。人权经济学在很大程度上受到女性主义者的启发,女性主义者通过揭示经济学对女性的家务和照护工作忽视,从而揭露了不平等的权利关系,并成功开创了女性主义经济学这一领域,其原则和见解越来越多地反映在当下的经济政策中。
本文展示了一项研究,探讨可否将人权经济学作为经济学的一个独立分支,若有可能,其主要内容是什么。研究得出了肯定结论,并阐明了该经济学分支的主要特征。
人权经济学的基础源于下述观察:从人权角度来看,目前制定和实施的经济政策存在不足。不平等现象加剧,资源正在以不可扭转的速度耗竭。有些群体——例如依赖健康环境谋生的人、接受教育或职业培训机会有限的人、生活在偏远地区的人或某些少数群体——往往被完全排除在经济分析之外。当前的经济政策模型并未充分体现自然资源、精神价值或社会关系所蕴含的价值。
人权经济学将这些因素视为既定前提,并据此提出发展新经济思想的必要性。人权经济学的目标在于,构建一个对人类和地球都更加公平的世界、促进社会和经济正义、融合多种观点和传统,并在其过程和结果上为符合人权原则的经济与社会制度提供工具。
一、经济学和人权
(一)经济学
经济学存在各种各样的定义,其共同特征包括:关注对人类需求的满足以及对选择和决策问题的研究。有些定义承认社会因素、习俗和过程的重要性,有些定义则明确将注意力集中于作出决策的个体、企业或社会层面。正如经济学有多种定义和研究路径,经济学界本身亦是一个多元化的群体。尽管存在其他学派,新古典主义经济学如今仍是主流且占主导地位的经济思想学派。
经济学围绕特定问题展开探讨,这些问题构成了所谓的经济学分支。其中一些著名的分支包括农业经济学、行为经济学、生态经济学、女性主义经济学、制度经济学、国际经济学,以及福利经济学。但人权经济学并未被列入经济学的众多分支中。
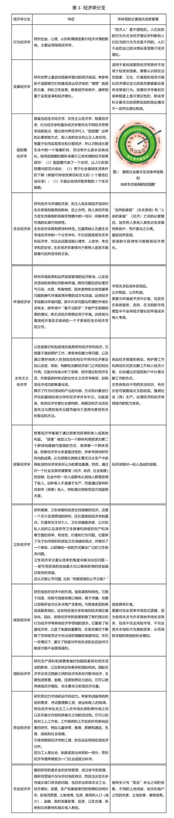
根据其关注的重点不同,经济学的一个分支可能会借鉴不同的经济理论与方法,也可能借鉴其他社会科学(如心理学、历史学)或精确科学(如生物学、逻辑学、数学)的研究成果。经济学的各个分支,作为当下时代的产物,随着社会的变化而不断发展。如表1所示,“农业经济学”自一个多世纪前首次被提出至今,其范围已经显著扩大。其他经济学分支或已失去最初的发展动力,或为纳入新的知识成果、回应社会、政治或技术的变革,对其研究对象的概念进行调整或扩展,以涵盖新的问题与议题。例如,直到最近,劳动经济学才开始将儿童保育纳入考虑范畴。
表1列举了一些经济学分支,说明了它们的主要特征,并在适用情况下,指出各分支所提出或揭示的新要素。表1旨在推动人们思考人权可以揭示哪些要素,并将其纳入经济学当中。
表1中所列分支展示了将特定主题作为经济学分支时所体现的一系列观点和目的。某些分支代表经济的一个方面或领域,并要求经济研究严格聚焦于该方面。教育经济学、卫生经济学及国际经济学都是如此。而其他分支则显然不同。比如,甜甜圈经济学的含义并非关注蛋糕;其名称通过甜甜圈的简单意象,阐明其以甜甜圈形状为框架提出的经济原理,并使其易于理解。换言之,甜甜圈经济学一名乃是一种强有力的宣传策略。其他分支则尝试为经济思维注入新的视角,并将该视角应用于经济的所有领域。生态经济学和女性主义经济学即为这些分支的典型代表。
人权经济学属于后者,因为它旨在为整个经济学注入新的视角,而非局限于人权研究的经济层面。在本文第一、二部分的讨论之后,第三部分将回顾表1,并总结人权经济学的特点及其所揭示的要素。
_600x2820.png)
_700x228.png)
(二)人权
人权是每个人因其为人而享有的权利,不分国籍、性别、种族、肤色、宗教、语言或其他身份。人权被认为是增强人类能动性、保护人类利益或为构建公正社会所必需的一系列价值或能力。其中包括生命权、食物权、受教育权、工作权、公平审判权和健康权等。人权是一类特殊的、狭义的权利,这使其有别于财产权等其他权利(如下文第二部分所强调的那样)。
人权主张,作为一套对人类至关重要的规范和价值,必须得到保护,即使这些基本规范和价值与当时或当地的现行法律相冲突。这凸显了人权的一项实践优势:当公民的权利受到侵害时,即使其遭受的待遇符合国内法律,他们仍可向超国家实体寻求保护。
人权的范围和内容有时被误解,其所规定的法律义务亦然。尤其在与经济相关的人权方面。在人权经济学中,“人权”指的是具有约束力的人权法所规定的权利。这包括国际和区域法律文书,以及在国家层面,各国的宪法及其他法律框架。
根据国际法,所有国家都负有尊重、保护和实现人权的义务与责任。联合国大会于1948年通过的《世界人权宣言》,是第一个规定人权应得到普遍保护的法律文书,其至今仍是国际人权法的基础。《世界人权宣言》《公民及政治权利国际公约》、《经济社会文化权利国际公约》共同构成了“国际人权宪章”。
_600x470.png)
_600x54.png)
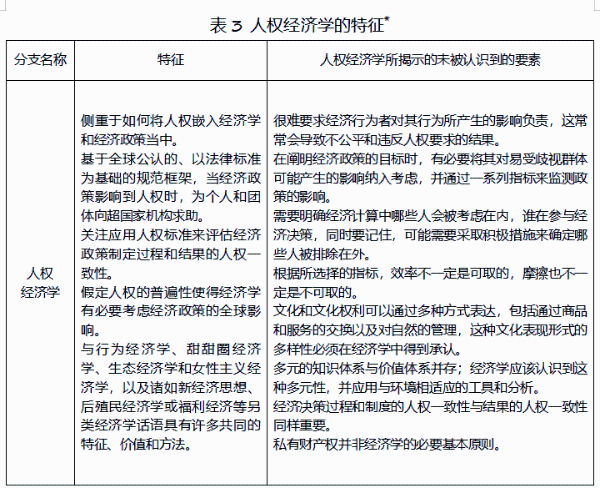
随着时间的推移,上述文书中规定的权利所产生的义务已经得到阐明和充实,其中,为监督各项公约和其他国际人权条约实施情况专门设立的专家机构,即条约机构,作出了突出贡献。此外,一些权利通过纳入区域性或独立的专题公约得到了进一步细化和发展。值得注意的是《儿童权利公约》,除美国外,世界上所有国家和地区均签署并批准了该公约。表2展示了主要的人权原则。
(三)人权与经济学
人权经济学借鉴了大量关于人权和经济学的现有研究成果。其出发点来自玛戈特·所罗门(Margot Salomon)和科林·阿诺特(Colin Arnott)关于人权在新古典主义经济学中应用方面的讨论、南非经济正义研究所对发展经济学和人权领域的见解,以及约书亚·柯蒂斯(Joshua Curtis)于2016年对拉迪卡·巴拉克里希南(Radhika Balakrishnan)、张夏准(Ha-Joon Chang)和玛格丽特·萨默斯(Margaret Somers)的采访。
这些研究的共同主线在于批判主流经济学的过度扩张、功能失衡及隐性偏见。其中不少著作提到了非主流经济学方法,并指出这些方法在诸多价值上与人权所蕴含的原则高度契合。他们指出了人权的原则和方法与主流经济学之间的内在张力:人权是规范主义的,经济学则是实证主义的;人权方法是广义的和定性的,经济学方法则是狭义的和定量的;人权重视伦理,经济学强调效率。用玛丽·道尔-琼斯(Mary Dowell-Jones)的话来说:“人权法律家关注的是源于每个人与生俱来的人类尊严本质的规范,经济学家则致力于对资源利用系统进行分析,从而推导出效率最高的结果。”
总的来说,这一系列著作都提出了这样一种观点:人权可以改善经济政策的进程和结果。一些作品给出了具体的建议方案,如借助人权机构推动经济政策变革、将人权观点与非主流经济观点相结合、改变经济学和人权法的教育环境、指出经济学应有的价值中立属性,或从人权角度更精确地构建经济问题。
1.关于人权与经济学之间联系的不同见解
通过对人权与经济学之间关系的文献进行更广泛的了解可以发现,在分析二者关联的方式上,学界存在差异甚至是混乱。一方面,有学者指出了两者之间的共性。布兰科(Branco)写道,人权与经济学是相互作用的,人权有助于人类摆脱恐惧,经济学有助于人类摆脱匮乏。恩斯特-乌尔里希·彼得斯曼(Ernst-Ulrich Petersmann)认为,人权法与国际经济法具有互补的宪法功能,对国际经济法的解释必须符合各国尊重、保护和实现人权的法律义务,这是国际法中条约解释相关规定所要求的。研究表明,强有力的人权保护对经济结果具有积极影响。毋庸置疑,人权保护通常被视为保护弱势群体免受他人决策影响的机制,如2011年的《联合国工商业和人权指导原则》等明确将人权保护纳入经济进程的文件和方法就说明了这一点。
相反,诺姆·乔姆斯基(Noam Chomsky)等学者则指出,在某些发展中国家,人权侵害模式与外资流入存在相关性,并借此主张对人权的漠视有利于外资进入和维持经济指标向好发展的经济与政治环境。其他作者则把人权视为对经济效率的制约或竞争要素。有些人认为,经济语境中提到人权是指,为了人权目的而使用经济工具,例如经济制裁或贸易协定中与人权有关的条款。
对人权本质的误解有时会造成分析结果的混淆。一个根深蒂固的误解是,人权是绝对的,因此不宜帮助人们在不同的政策选项中做出选择。另一种误解是认为财产权是人权,导致人权被混同于个人主义的新自由主义议程,从而否定了人权作为经济正义工具的价值。乌本德拉·巴克西(Upendra Baxi)观察到,人权已经被政府和跨国公司挪用,“以至于人权倡导者被限制在新自由主义意识形态的范围内活动”。
本概述提请人们注意在经济背景下开展人权工作所面临的若干挑战,并指出,关于人权与经济学之间交互作用的种种结论,部分源于对人权的定义或理解存在差异。
2.提高人权在经济学领域的呼声
总体而言,人权倡导者对为何经济政策制定者应该关注人权问题的解释并没有很强的说服力。除上文脚注中提到的著作外,关于人权如何能给经济学实践带来价值的论述很少。人权倡导者常常止步于理论层面的分析,指出经济学应关注人权,因为人权值得尊重。关于人权为何及如何体现在经济政策中的一些最有说服力的工作是由托马斯·皮凯蒂(Thomas Piketty)、丹尼·罗德里克(Dani Rodrik)、阿马蒂亚·森(Amartya Sen)及约瑟夫·斯蒂格利茨(Joseph Stiglitz)等人完成的,他们可能会惊讶于自己被冠以人权经济学家之名。
人权倡导者在记录特定国家经济转型过程中出现的人权问题及特定政策所引发的人权问题方面表现得更为得力。但这也是一个缺点:他们的行为往往是被动的,多是批评已经实施的政策,而非采取主动性行动。这一点在对20世纪80年代结构调整政策表达担忧,以及对2008至2009年金融危机后实施紧缩措施的批评中得到了明显体现。对经济采取更统一、协调和积极主动的做法,将使人权对经济和经济决策产生更有效的影响。正如人权经济学所建议的,将人权原则嵌入经济学,正是实现这一目标的一种方式。
(四)人权经济学
人权经济学的目标是建立一个对人类和地球都公平的经济体系,它融合了多种观点和传统,并且其进程和结果均符合人权原则。它力求使人权倡导者与经济学家一起确定相关的方法、概念和行动,从而确保经济成果以及制定和应用经济政策的过程符合人权保障的要求。
人权经济学不仅限于描述问题和解决办法,而是旨在将人权原则普遍纳入经济学中。人权经济学不是为了分析主流经济学如何及为何与人权法相悖,不是为了创造一种新的权利,亦不是为了制定一系列新的政策。相反,人权经济学被设想为一种重新定义并调整经济学的研究和实践方法,而非仅为了减少或揭露不符合人权的经济结果。
二、人权经济学的原则
本节重点探讨如何将人权的基本原则映射、整合、嵌入经济学中。参考表2中列出的人权原则,本节分析了经济学如何能够涵盖问责制、非歧视、监测、参与和采取步骤实现人权等义务。由于本节旨在确定哪些人权要素可以在经济学中加以阐明,因此本节仅在人权和经济学维度对这些要素加以概述,同时指出在今后的研究工作中可以发展的人权经济学分析方向。
(一)问责制
问责制是人权领域的核心原则。它包含两个方面:(1)行动的透明性,即应当证明行动符合人权标准;(2)若行动不符合人权标准,则应当对行动后果担责或进行解释。若某项经济政策不符合人权标准,则应当建立有效的、可获得的补救机制。换言之,问责制兼具预防和纠正、执行与补救的功能。
问责制的第一个方面侧重于过程或行为。人权提醒我们,经济政策的形成过程(行为义务)与结果(结果义务)同等重要。了解某项特定的经济政策的制定过程及其实施是否符合人权标准,就要求经济政策进程具备透明度和参与性。
在问责制尚未充分融入经济学、经济政策及相关制度之前,那些导致问责落实困境的系统性特征,仍将持续维系一种对人权影响漠不关心的经济体系。人权经济学则明确阐述了如何让经济行为者对其产生的人权影响承担责任。
私人行为者问责制与政府行为者问责制之间的区别值得强调。确立国家的人权问责制并非易事。例如,从人权角度来看,何种程度的婴儿死亡率是可以接受的?若想让国家对未能预防的婴儿死亡负责,就需要明确如何确定在特定时间、特定背景下哪些死亡是真正可以避免的。人权要求调查此类现象的原因。如果一个国家不设法查明婴儿死亡率背后的原因,就无法采取最适合的措施来降低死亡率。因此,国家可能会因违反其行为义务而被追究责任。如果婴儿死亡率集中在一个国家的特定地区或族群,就可能违反国家的结果义务(即确保非歧视、保护生命权或尊重健康权的义务)。
问责制可能会弥补经济知识和经济政策之间缺失的一环。以气候变化或生物多样性枯竭为例。私人和公共行为者知道需要采取何种行动来减少碳排放或维持生物多样性,但没有采取这些必要的步骤。因此,问责制的执行功能有助于制定更好的政策。当前,在美国境外提起的90%以上的气候诉讼中,人权都是其关键的组成部分,这表明了该方法的相关性。此外,人权视角下的问责制将公民转变为积极的权利主张者,对那些赋予权利掌握者过度自由裁量权的制度体系提出挑战。
就私人行为者而言,近期在全球供应链中企业尽职调查和问责制的法律发展,通过将问责制纳入国际经济领域,向人权经济学的方向迈出了一步。这引起了人们对问责制与激励机制概念之间密切关系的关注,这需要确立特定目标(人权标准);确保以可靠的方式评估这些目标的完成情况(透明度);在行动者达到目标和未达目标的情况下,都存在相应的后果(补救)。这种方法使企业将遵守人权标准的成本,或承担不遵守人权标准的代价纳入考量,从而使经济激励机制朝着顺应人权的方向发展。
在许多情况下,当与经济相关的行为影响到人权时,很难利用问责机制,甚至很难明确问责机制到底是什么。相较于公民权利和政治权利领域,经济、社会及文化权利领域的有罪不罚现象更为严重。当各国政府将人权实现进展迟滞归咎于所谓不可控因素时,其主张在全球范围内鲜少受到质疑。在追究要求国际组织对其人权义务负责方面,成功经验甚至更少。
这将人权经济学的注意力引向结构性暴力,即社会结构或动态对人的伤害。人权实践通常侧重于侵犯人权的行为,往往忽视其结构性根源。结构性暴力的常见特征是没有单一可归责的主体。对结构性经济暴力的人权分析必须解构这一现象,并查明相关社会结构或动态,以解决这些领域所面临的问题。这就要求考虑如何加强现有的问责机制,增加对现有机制的使用,或寻求建立新的机制。
与此同时,鉴于在实施与经济有关的人权方面存在困难,人权经济学强调问责制除严格遵守以外的其他功能,如引起政治关注,促进民主参与和监督,并要求经济政策的制定过程透明且有依据。另一条重要的发展途径是通过设计各种方法将对政府和私人行为者的问责与经济激励措施更紧密地结合起来。
(二)非歧视
非歧视是人权的首要准则。非歧视原则指排除任何直接或间接基于被禁止的歧视理由的区别、排斥、限制、偏向或其他差别待遇,这种差别待遇的意图或效果旨在削弱或损害在平等的基础上承认、享有或行使人权。人权有时需要积极措施来纠正歧视性的不平等。人权经济学旨在用经济术语来明确表达这一观点,例如,通过重构激励机制或制度安排,改变资源过度向优势群体倾斜的分配模式。
歧视可能通过资源调动或分配的方式发生。国际人权法规定,各国有义务为人权调动和分配“最大限度的可用资源”。人权视角侧重于在决定如何筹集和分配资源时,确保人权原则得到尊重。
非歧视的人权原则要求从最贫穷和最脆弱的社会群体的角度出发进行调查,并考量经济政策对不同群体可能产生的不同影响。它进一步提请注意各国在减少不平等方面的义务。国家内部和国家之间的结构性不平等仍然存在,经济结果不仅取决于机会平等、任人唯贤、竞争或合法的选拔制度,也取决于系统性的群体优势和劣势。这包括按种族、性别、宗教、种姓或国家界限划分的社会群体之间,在财富、收入和权力方面存在的根深蒂固且往往跨越代际的不平等现象。
这凸显了分类经济数据的重要性,这与更倾向于关注总量数据的主流经济学形成鲜明对比。经济推理的数据通常以绝对数字(生活于贫困中的人口数量、新工作岗位的数量)、分数(占国内生产总值的百分比)或平均值(收入)的形式呈现。可获得的数据往往反映了官方叙事,而忽略或排除了最脆弱的群体。根据在特定情形、特定时间存在的脆弱性或排斥因素对数据进行分类,能够有助于发现那些可能被遗忘的人群。同样,采用具有包容性或基于群体的方法收集和分析数据,也有助于克服脆弱性和排斥因素。
对特定区域或特定时间普遍存在的歧视情况收集和分析数据的需求,本身可以作为人权经济学的一项原则,也可以作为问责制的一部分。事实上,为了符合人权要求,经济政策的制定者必须证明他们已考虑到计划政策对不同群体的差异影响。这一做法明确了经济政策常需作出的权衡——不仅包括在资源配置中作出选择,还需要确定谁可能从计划政策中受益。此外,还需要探讨一个问题:统计数据覆盖了哪些人群,又排除了哪些人群?
人权经济学特别关注因忽视精神和文化价值及经济制度多样性而导致的“事实上的歧视”。精神和文化价值包括与自然世界的互动,特定地点或资源的文化特征、群体关系、种族身份、宗教或文化习俗。世界各地存在许多不同的,包括非正式的、以物易物的经济体系和关系体系。非货币交换普遍存在的社会通常并不贫穷。这种交换可能仅仅出于社会选择或习俗,而非贫穷。此外,并非所有的资源或知识都能够被占有或售卖。
主流经济学在反映这些价值和实践方面的失能问题,在经济政策中仍未得到充分认识。人权承认并保护这些多样的价值和制度体系。《公民及政治权利国际公约》和《儿童权利公约》规定,在种族、宗教或语言上属于少数群体的人有享受其文化的权利。《非洲人权和民族权利宪章》(亦称《班珠尔人权和民族权宪章》)规定,保护和促进社会公认的道德和传统价值是国家的责任。经济、社会及文化权利委员会指出,充分尊重和促进文化权利对维护人的尊严至关重要。在人权法中,文化被定义为包括生活方式、语言、非语言交流、宗教或信仰体系、仪式和礼节、与生物多样性的联系、生产方法或技术、自然环境、食物、习俗和传统等。条约机构确认了诸如食物、健康或工作等生活要素的文化适当性,并承认这些权利存在个人、集体的双重面向。
主流经济学家可能会说,为确保经济计算考虑文化或精神因素,须将这些因素视为外部性,通过为其定价来实现内部化。然而,这可能与人权经济学所要保护的价值背道而驰,因为在许多文化中,如土著人民的文化中,为土地、关系或思想定价是令人憎恶的行为。更值得警惕的是,这种货币价值体系的建构可能会催生相关交易市场,从而导致有关资源、习俗或价值的变质或消亡。
尽管主流经济学话语倾向于将自然视为一种可以被掌握、消耗或利用的资源,但其他大多数经济学话语将世界视为由复杂的、嵌套的系统或相互连接的网络组成的,在其中人类是自然的一部分。这些另类的经济学话语包括“美好生活”“人类发展”“新经济思想”“复兴经济学”“反思经济学”和“福利经济学”。
许多另类经济学话语都强调,个人处于其所在群体的社会背景和独特的环境状况中。人权经济学在价值取向与目标上与这些话语高度契合。人权经济学与上述话语共享诸多价值与目标。它能通过引入新方法加以补充,以解决在经济学中如何既承认文化与精神价值及自然的内在价值,又避免将其异化或商品化的难题。确保不歧视那些价值观、关系和实践被主流经济学所忽视的人群,并运用人权法律工具来支持这一目标,也是一个切实可行的起点。
人权程序义务提供了另一条前进道路。人权条约机构在其判例中阐明了以符合人权的方式承认文化和精神价值,并使之与经济活动相平衡的方法。一些条约机构的判例法——即对侵犯人权的个人申诉作出的裁决——已经处理了这些问题。联合国人权事务委员会注意到,评估一个国家鼓励发展或允许企业从事经济活动的自由范围时,不应以国家自由裁量余地为衡量标准,而应参照它所承担的义务,包括对少数群体和土著人民的保护。联合国人权事务委员会还注意到,享受自身文化的权利可能需要国家采取积极的法律措施加以保护,并需要采取措施确保少数群体成员能够有效参与对其产生影响的决策之中。联合国人权事务委员会强调,少数群体成员是否接受影响或干涉其具有重要文化意义的经济活动的举措,取决于他们是否有机会参与到这些措施的相关决策进程中,以及他们是否愿意继续从传统经济中获益。
在探究如何将文化和精神价值融入经济学中并避免使其商品化的同时,人权经济学注重对人权程序规范的遵守。与此同时,人权经济学揭示了一个更为根本的认识:文化本身构成了经济运行框架的一部分。进一步而言,它指出,那些对文化“视而不见”的政策,无法有效回应个体和群体基于其文化背景和价值体系所面临的不平等处境和挑战。回顾女性主义经济学观点可能会有所帮助,即通常所谓“性别中立”的经济实际上是具有性别特征的。性别对经济结构及其结果至关重要,反之亦然。忽视这一点即陷入了性别盲视,随之而来的,则是制定不适当的政策以及延续不平等现象的潜在风险。
人权经济学指出,经济并非一个“文化中立”的领域。经济方法和干预措施若无法审慎考虑其与文化之间的相互影响,便非“文化中立”,而是“文化盲视”。这可能导致缺乏对那些在文化和价值观上异于主流经济学所预设情况的群体的经历与困境的理解,进而可能导致边缘化加剧、政策代表性不足和侵犯人权的状况。
(三)以证据为基础的政策
经济政策应当以证据为基础的建议听起来可能老生常谈,但这样做应该会显著改善许多经济政策的制定方式。经济、社会及文化权利委员会在其第1号一般性意见中就认识到这一点,其强调,促进经济、社会及文化权利实现的关键是对现有情况进行了解和诊断,从而为制定明确、有针对性的政策奠定基础。
认同循证决策理念本身并不能回答哪些证据是制定经济政策的正确依据这一问题。人权经济学可以通过确保收集和分析相关证据的过程符合人权,从而帮助识别“正确的”证据。这要求证据产生和政策制定的透明度,并为广泛参与提供机会。采取步骤和进行监测的人权义务,对确保为经济政策提供广泛和现实的证据特别重要。
自20世纪90年代以来,经济研究变得更加注重实用性和实证性。从人权经济学的角度来看,这是一个可喜的趋势。更多的证据和数据本身被证明是有用的;此外,系统性的实证证据能遏制意识形态化的政策主张。但该趋势仍受到多重因素的制约:分类数据的获取普遍较为困难;经济分析与决策过程主要侧重于量化方法,对缺乏可用数据支撑的领域选择回避态度。人权经济学从最弱势和边缘化群体的状况出发,基于对这些弱势群体的潜在影响,甚至在当前没有数据存在的情况下,界定其研究领域。例如,贸易政策对非正规部门工人、无证工人或处于货币经济之外的群体的影响,可能就符合上述情况。在缺乏数据的情况下,人权经济学倾向于采用定性方法,并依赖替代指标(proxies)来代替硬性数据。这也意味着需要主动接触那些距离决策核心圈较远的人群,倾听他们的经历与心声,从而确保广泛接纳那些在经济政策中常被忽视的群体。
人权经济学支持知识来源的多样化及知识产生方式的多样性。群体的经验与发表在学术期刊上的研究结果同样重要。人权经济学既融合全球人权理论,又协同各方力量,致力于在不同利益攸关方和群体之间搭建桥梁。人权经济学还认可不同的知识体系。例如,土著知识具有强适应性,基本上是集体拥有和共享的,在通过试错和新经验整合的基础上,灵活地吸收新的知识。土著社群倾向于口头传授知识,内容通常涉及日常生活、生存和文化传承。
此外,人权经济学要求对经济政策选择如何影响不同群体实施更完善的事后评估——即监测。这有助于提高对不同政策后果的认识,并为问责制提供依据。当政策对特定群体产生明显有害影响或不符合人权标准时,人权经济学力求确保存在改变此种政策的程序。这种程序性检查尤其重要,因为主流经济学倾向于把世界看作是可预测的,然而,人类系统本身就不可预测,自然系统本质上也是复杂的。人权经济学旨在提高经济学应对当今世界的复杂性和不可预测性的能力。因此,它倾向于为经济政策制定过程进行更广泛的投入,并在政策未能产生预期结果时采取措施加以修正。
(四)参与
从人权角度观之,参与是必要条件。参与公共事务的权利受到人权法的保护。少数群体和土著人民的参与权则得到了更有力的保护,在许多情况下需要他们“自由、事先且知情的同意”。在2009年的一项裁决中,联合国人权事务委员会裁定,若国家干预具有文化意义的活动,人权法仅允许在群体有机会参与决策过程的情况下予以干预,这“不仅需要协商,更需要获得群体成员自由、事先且知情的同意。”
人权经济学要求任何经济决策过程都必须具有真正的参与性,但事实往往并非如此。例如,国际贸易谈判通常是闭门进行的,除政府或商业代表外,其他利益相关者很少有机会参与其中,这会导致谈判结果与缺席者的利益相悖。贸易谈判代表经常说,谈判结果将符合该国的长期经济利益,尽管这种说法往往没有证据证明。在这方面,人权对进程和结果的同等重视就特别有价值,它提醒人们,即使是积极的经济目标也不能将剥夺权利的手段合法化。
三、其他需考虑的问题
主流经济学建立在若干假设之上,人权经济学将对此展开探讨,旨在将经济学建立在符合人权的基石之上,并揭露那些与现实不符的假设。本文前一部分已提及其中的部分假设:总和数据能反映现实;经济学是文化中立的;世界是可预测的。本部分将从人权的角度审视主流经济学对财产、权力和制度的假设。
(一)财产和权利
关于财产的假设是经济学所有方面的根基。《新帕尔格雷夫经济学大辞典》(New Palgrave Dictionary of Economics)中写道:“财产权是一种通过社会强制而实现的,对某种经济物品的多种用途进行选择的权利”。由于财产所有权往往被表述为一种权利,人权方法必须明确和谨慎地处理这个问题,同时警惕财产权有时毫无疑问地被视为(或理解为)人权的风险。人权经济学着重强调财产权与人权的区别。
因此,人权经济学超越了人权对收入、财富、知识或其他资源的非歧视性分配的关注,并质疑财产权是必要的这一假设。本部分将讨论财产和权利的两个不同方面:第一,不同形式的财产所有权;第二,以人权而非以财产权为基础的经济学的变革潜力。
私有财产权允许所有人排除其他人使用、获取或拥有该财产。私人所有权是基于西方(通常是盎格鲁-撒克逊人)的世界观,这种世界观倾向于排斥其他形式的所有权。例如,土地、资源或知识可以归集体所有。这些所有权的形式也值得关注:据估计,习惯土地保有制度涵盖了50%~65%的全球土地面积。有些形式的“所有权”是为了使用或获得资源;换言之,资源可以被使用,但不能被购买、出售或独占。
人权框架承认集体和传统的权属形式。《联合国土著人民权利宣言》就是一个例子。该宣言规定,各国应在法律上承认和保护土著人民传统上拥有、占有、或以其他方式使用或获得的土地、领土和资源,并且这种“承认应适当尊重有关土著人民的习俗、传统和土地所有权制度”。
经典的观点是,主流经济学(和市场)难以对集体商品(如公园或大气)确定与需求相对应的价格,因为每个人都有动机假装低估集体商品的价值,并寄希望于他人来为此买单。因此,公共当局普遍通过税收等支付方式提供集体商品。然而,当涉及国际公共物品或缺乏个人产权的物品时,这种方式面临着局限性。埃莉诺·奥斯特罗姆(Elinor Ostrom)的研究揭示,不同群体长期以来在采伐、维护和养护森林、渔场、水道、传统文化等生活基础方面开展了成功的合作。人权经济学强化了群体对其资源和价值的权利主张,并在经济思想和经济政策中充分反映了这些要求。
即使许多替代性经济话语和进步经济学家都认同将财产权作为经济学基础的合理性,但人权经济学对其提出质疑。以权利结构作为理论基础,可能为人权经济学带来真正的变革潜力。
(二)制度与权力
人权经济学关注制度与权力的相互关联问题。就前者而言,它将借鉴并建立在女性主义经济学、制度经济学或新制度经济学等经济学分支的基础之上。这些分支试图理解文化、社会规范和包括法律规范在内的制度,在塑造经济行为方面的作用。它们指出,主流经济学对市场的过度依赖,忽视了国家、法律、社群,以及国际组织等其他重要机构的规则、结构和规范。人权经济学赞同并强调,市场只是众多经济制度中的一种。
所有制度都容易受到权力控制、信息不对称和专业知识失衡所造成的扭曲影响。拥有权力的人更容易参与和塑造决策制度或流程,决策者往往也会征求那些掌权者的意见。制度的选择和运作反映了政治权力的分配情况。即使是民主政权,也可能选择有利于权势精英的经济制度。
人权的出现是为了制衡国家机构的过度权力,并逐渐演变为解决私人行为者权力过大或滥用权力的问题。尽管许多人知道权力渗透在经济关系中,但主流经济学往往对权力之间的关系避而不谈。主流经济学假定市场将建立正确的权力平衡(在古典经济学图表中,其位于供需曲线交汇处)。主流经济学确实关注了某些形式的权力干预,但主要限于那些扰乱完全竞争模型的情形(如垄断)或极端剥削现象。从人权角度来看,对这些问题所采取的干预政策,往往不足以纠正权力的失衡问题,并且可能造成对其他政治与法律制度以及权力运行机制的忽视。
人权经济学对过程和结果的关注,揭示了经济决策中的权力不平等问题。人权经济学认为,政策和政策制定是社会和政治进程,应该符合人权标准,而非纯粹技术官僚主义的产物。人权对弱势和边缘群体的关注,凸显了包容型经济和政治制度在积极的经济成果中的重要作用。
经济学中的发展经济学、女性主义经济学、信息经济学和制度经济学等经济学分支,与大多数另类经济话语一样,都探讨权力问题。女性主义者强调了权力不平等是如何从现有的社会规范、惯例和实践中产生的,如何体现在资源获取机会的不平等、议价能力的不平等方面,以及如何在社会、政治和经济领域内不断再生,进而影响了制度、资源分配和其他涉及人权的领域。从人权角度分析,这些隐藏的权力关系通常对经济领域日益不平等的权力关系提出了更深层次的挑战。
四、将人权经济学付诸实践
前述各节已指出,将人权价值、原则和规范引入经济辩论中,有助于构建一个对人类和地球更公平的经济体系。该体系能够促进社会和经济正义,融合多元观点和传统习俗,并在其进程和结果中符合人权原则。前文已提及人权界可在哪些领域发挥积极作用,以及在哪些方面可提升其主动参与并影响经济政策的能力。
一些人权倡导者可能选择通过参与人权经济学调查,以实现上述目标。其他人可能选择其他方式参与经济学和经济政策研究。无论如何,这项工作都必须确保清晰的变革理论。换言之,它必须明确阐明需要采取哪些行动和方法,来构建一个更加尊重人权的世界。本节将提出关于这项工作的一些见解和考虑。
(一)发展人权经济学
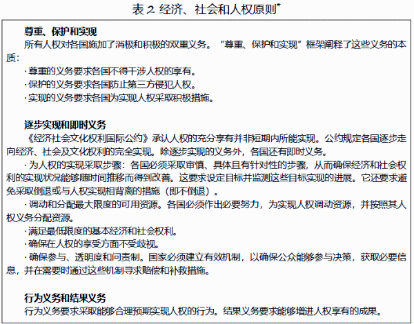
本文第一、二部分的讨论能够将人权经济学分支的内容填入表1。表3列出了人权经济学的特点和它所揭示的未被认识到的要素。将两者进行比较,可以发现人权经济学与其他经济学分支的共同之处。确定人权方法所揭示的要素只是开展人权经济学研究的第一步。下一步将是细化嵌入经济学中的不同人权要素。
_600x488.png)
(1).png)
(二)厘清人权
阻碍人权在经济学中有效应用的一个原因是,人权,特别是经济、社会及文化权利,经常遭到误解或歪曲。解决此问题的方法之一是清晰且一贯地重复有关人权的关键信息。如巴拉克里希南(Balakrishnan)等人在《从人权视角反思宏观经济战略》一文中,明确地重申逐步实现、非歧视或问责制等原则的内容至关重要。在此过程中,那些致力于经济、社会及环境正义的人,能够并且应该与那些持更狭隘或个人主义人权观的人保持距离。
积极应对关于人权的常见误解或歪曲同样具有价值。这包括阐明人权不是绝对的,并指出人权方法有助于在不同政策选项中作出判断或权衡利弊。同时,需要消除将人权视为西方精英主义议程的错误印象,具体可以通过审慎制定目标和活动内容的方式,并要确保活动中包含多元化的观点和方法。
同样有价值的是,防止人们认为人权必然仅关注人类而牺牲自然的观点。正如本文第二部分所指出的,人权能够有助于制定满足不同物种和人类需求的政策制度。《经济社会文化权利国际公约》第2条第1款解释称,所采取的步骤不得损害未来实现这些目标的经济能力。经济、社会及文化权利委员会对采用可持续方式管理资源的重要性的重申也具有重大意义。其他文书,如《联合国土著人民权利宣言》和《联合国农民和农村地区其他劳动者权利宣言》,以及联合国大会最近对享有清洁、健康和可持续环境的权利的承认,都进一步支持了人权的视角包括对其他物种及人类的尊重的观点。人权与环境问题特别报告员大卫·博伊德(David Boyd)说明了人权何以成为广义生物中心观点的一个子范畴。
人权界在解释人权的概念、运作方式及其在经济政策中的作用方面表现不佳。虽然人权倡导者开展了具体工作,并提出了与经济政策有关的具体建议,但这些举措的传播范围往往仅限于人权界内部。因此,有必要进行更有意识的宣传和交流,也有必要更精确地界定经济问题中涉及的人权方面。一个有趣的例子是联合国的增援倡议,该倡议将一个宏观经济学家团队纳入联合国的人权工作。在将人权与经济学联系起来的过程中,他们将人权标准和联合国人权机制的建议转化为符合国情的政策咨询意见。
人权倡导者经常提出“人权优先于知识产权”之类的言论。这些言论在人权界之外并未产生影响力,反而助长了无视人权或将其视为障碍的观点。人权倡导者最好能够记录下人权为何及如何与其他类型的权利相协调,并提供简明清晰的信息,说明为什么其他学科可从将人权纳入其工作中获益。按照科克里(Corkery)和艾萨克斯(Isaacs)的说法,亟需以人权术语精准阐释经济问题,反之亦然。
(三)提高经济素养与跨学科协作
与此同时,人权界可提升其经济素养,从而增强其经济相关工作的影响力和可信度。道威尔·琼斯(Dowell-Jones)指出,经济、社会及文化权利委员会成员对宏观经济学的理解之匮乏,致使其关于经济问题的声明站不住脚,奥菲·诺兰(Aoife Nolan)对儿童权利委员会也表达了类似观点。
人权倡导者对经济学的理解不足,以及经济学家对人权的理解不足,阻碍了彼此间有效的交流。本文第一部分(二)中提到的许多另类经济学论述均出自高校。这体现了向经济学专业学生开设人权课程,以及将经济学教学纳入人权课程的价值。加强人权律师和经济学家之间的理解和合作固然重要,但寻求人类学家、社会心理学家、统计学家和政治学家的意见和见解也同样重要。
(四)与其他力量合作
与其他从业人员共同合作,探讨并应用经济领域的其他分支和理论,似乎是确保人权经济学及其他与人权相关的经济学研究内容能够切实回应当今挑战的最佳途径。有许多理由支持与其他致力于为人类和地球创造更公平世界的人们携手合作。
人权只是提供了一种观察世界的方式,人权实践者必须认识到,人权有其意识形态和盲点。这提高了与那些发展和应用替代话语和方法(如“幸福生活”“去增长”“福利经济”)者合作的价值。更重要的是,通过融合不同话语并与他人合作,别人的长处可以弥补不同话语和方法的短板。人权可以依靠其法律根基,其在逐步实现和非歧视等观念方面积累的经验,以及其通过人权运动带来的具有政治素养的全球性力量,来强化现有的话语和实践。人权还可以通过进一步突破质疑的边界来丰富现有的话语,促进经济思想与实践更深层次的变革。
合作的第二个理由与经验有关:其他另类经济学家已将指导其分支创立的观点予以发展并付诸实践。例如,女性主义经济学家最初关于不充分重视照护工作是如何导致男女不平等现象长期存在的见解,不仅在概念上得到发展,并转化为经济学术语,而且也已经在政策上得到落实。因此,女性主义经济学家可以帮助将人权要素概念化并表述为经济学术语,同时还能提供政策建议。
最后,女性主义经济学、生态经济学、甜甜圈经济学等另类经济学话语引起了越来越多决策者的注意。然而,它们仍未成功取代主流经济学的主要假设和原则,尽管其存在缺陷的证据大量涌现,主流经济学依然占据着强势地位。因此,联合各方力量,避免在推动构建更符合人权标准的经济体系的过程中各自为战,显得至关重要。
结论
面对将经济思想和实践与当今社会和环境需求相结合的紧迫性要求,经济分析需要发展并适用新的思维和工作方式。本文认为,人权可以发挥重要作用,支持构建一个对人类和地球更公平的经济制度,促进社会和经济正义,融合多元观点和传统习俗,并使其从过程和结果上都符合人权原则。最值得注意的是,人权经济学聚焦于问责和非歧视这两个概念及其背后的法律义务,强调有必要将对歧视性社会文化规范的限制和对非市场领域的认知,纳入经济思想和实践中。在质疑主流经济学关于财产、知识和价值的不切实际的文化假设时,人权方法可以有助于摒弃这些假设,从而产生变革性影响。
本文所述的对人权经济学的持续研究发现,人权方法能够支持其他新兴经济学话语和方法的发展。采取更统一且积极主动的经济学方法,将使人权界更有效地参与到经济学研究和经济政策制定当中。在经济学中阐明或嵌入人权原则,将是实现该目标的一种方式。
为确保这项工作对未来产生影响,人权界应构建一个健全的人权概念框架,用以指导经济思维,并与其他学科合作开展活动,以证明这一框架的适用性。这也将有助于该框架获得认可,从而对经济思想家和政策制定者产生影响。

京公网安备 11010102003980号